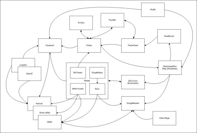
For a while now I’ve been toying with the idea of mapping out the landscape of the on-line world I live in i.e. if you look at the ever growing technological world around you and the continuing influences on our lives, I seem to have identities or linkages to a plethora of systems across the world. I’d started this mapping exercise to make sense of some of the linkages I had and to ensure that I hadn’t created any infinite data loops whereby I post something in one location which is replicated in form to another, then another and then back to where I started causing the whole process to repeat … though I must admit that part of me (my mischievous side) thought it might be quite fun to see how bad it could get 😉
The following is a map of some of the core systems I use today and whilst it does not cover all of my world (both inside work and around my life) it shows just how these things start to snowball out of control if you let them. It also helped me start to think about ‘how’ I wanted to use the systems I use today, some of which aren’t shown here as it enabled me to see the whole picture in terms of ‘Entry Points’ for data, ‘Data Replication’, ‘Readership’ and ‘Ease of Use’. When I have more time I’ll map this out further and may even shrink it to a handful of services which become key to my ‘Online Living’:

As you can see by this view, it would be easy for the technology around us to become so invasive that it does indeed become ‘Our World’ and I have no doubt that with further enhancements over the coming years it will become even more so. In fact if you follow Moores Law we’ll be knee deep in this ‘Stuff’ before you know it 😀
In the meantime, I will head out into the sunshine and escape from this ‘Online Living’ … at least for a little while!!